加拿大委托售房海牙认证
来源:中国海牙认证代办服务中心发布时间:2025-12-19 浏览量:
身处加拿大却需处置国内房产,可以让家里的亲朋好友帮忙卖房,那么需要在加拿大出具授权委托书,由于是跨国文件,授权委托书在他国需要合法化,由于加拿大与中国都是海牙成员国,可以通过海牙认证使中国认可加拿大的授权委托书。
一、为什么需要海牙认证
1.由于跨国文件,两个国家的法律体系不同,为了证明文件的真实性和合法性,可以通过国际认证来确认该文件。
2.避免交易风险:未经认证的委托书无法被国内机构采信,会导致房产交易、过户等手续停滞,甚至引发法律纠纷。完成海牙认证是保障跨国房产委托交易顺利推进的关键环节。
二、加拿大授权委托书核心办理流程:
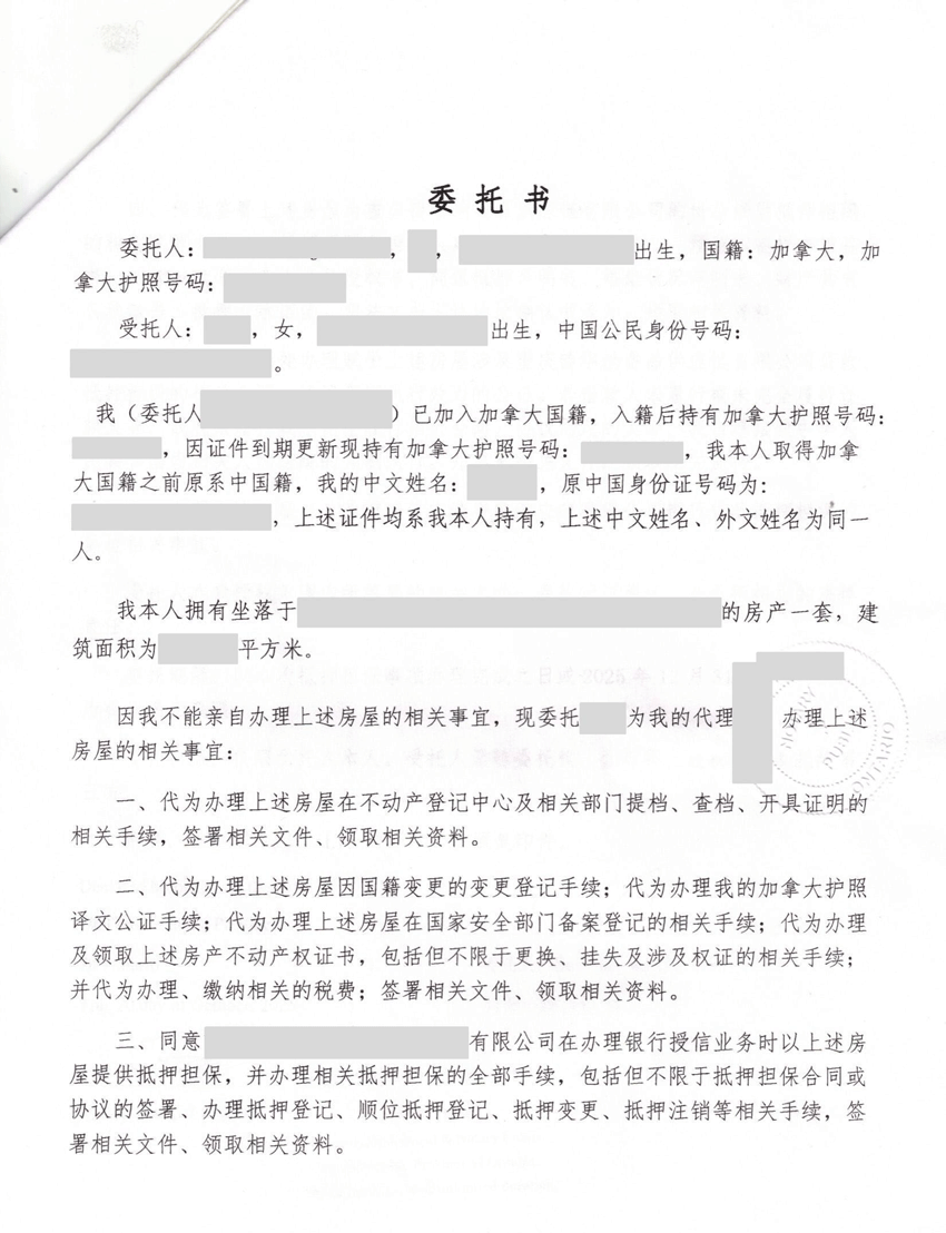
第一步:委托书起草
1. 语言要求:优先使用中文起草,避免后续国内使用时需要整个文件做翻译公证。
2.必备内容:①委托人信息(全名、出生日期、国籍、护照号、原中国身份证号如有、联系方式),需与身份证明文件完全一致;②受托人信息(全名、身份证号、联系方式);③房产信息(详细地址、产权证号、面积等,需与国内房产证记载完全相符);④委托权限(明确列出“代寻买家、价格谈判、签署买卖合同、办理过户、缴纳税费、代收房款”等具体权限,建议添加“受托人有权处理与房产出售相关的一切合法手续”兜底条款,避免权限不足导致反复补材料);⑤委托期限(建议设定1-2年,覆盖完整交易周期,避免中途失效)。
3.起草参考:可参考国内公证处标准模板,或委托加拿大当地律师起草,确保内容符合中加两国相关规定,避免因条款缺失或不规范导致文件无效。

第二步:加拿大本地公证
1. 办理机构:选择加拿大当地持牌公证员(Notary Public)或具备国际公证资质的律师,可通过各省公证人协会官网查询正规机构。
2. 所需材料:①委托人有效护照原件及复印件(需清晰显示照片页和个人信息);②起草好的委托书原件;③房产证明文件复印件(如国内房产证复印件);④其他辅助材料(如入籍证明若已加入加拿大籍)。
3. 办理流程:委托人需亲自到场(部分公证员支持视频远程公证,需提前确认),在公证员面前签署委托书;公证员核实身份及文件内容后,在委托书上签字、加盖公证章,出具公证书,确认文件的真实性和合法性,此环节通常2个工作日可完成。
第三步:办理海牙认证
1.不同省份的海牙认证办理机构参考:加拿大海牙认证机构
2.办理材料:①经公证的委托书原件;②委托人护照复印件;③填写完整的认证申请表(可在对应机构官网下载)。
3.办理方式及时效:①普通办理:可通过邮寄(附预付费回邮信封)或现场提交,耗时1-2周;②加急办理:额外支付费用后,2-3个工作日可完成,适合紧急需求。认证完成后,文件将加盖海牙认证专用章(Apostille),标注认证编号、日期及机构信息,具备国际通用效力。

第四步:文件寄回国内使用
1.邮寄方式:建议选择DHL、UPS等国际快递,可全程追踪物流,确保文件安全送达国内受托人手中。
2.国内使用流程:受托人收到文件后,需携带以下材料前往房产所在地房管局/不动产登记中心办理手续:①海牙认证后的委托书原件及复印件;②受托人和委托人的身份证明文件(身份证、护照);③房产证原件;④其他房产交易所需材料(如税费缴纳凭证、买卖合同等)。部分地区要求提供委托书中文翻译件。





